A P S C C S

All Point Security Cohesive Codec System
All Point Security Cohesive Codec System
All Point Security Cohesive Codec System

Select a Page

  • Home Page
  • Introduction
  • Description
  • Use Cases
  • APSCCS Advantages
  • Download Page

Use Cases

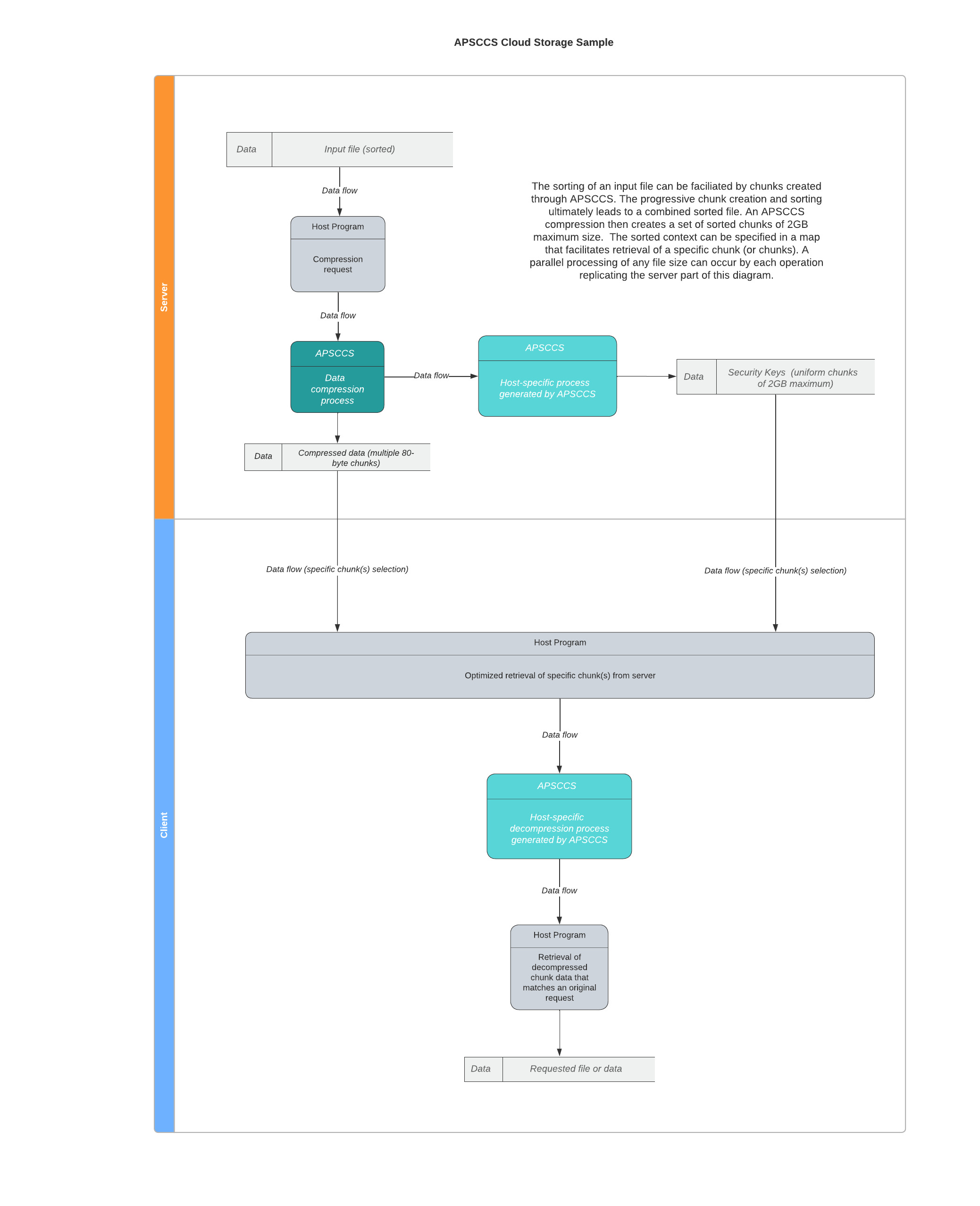
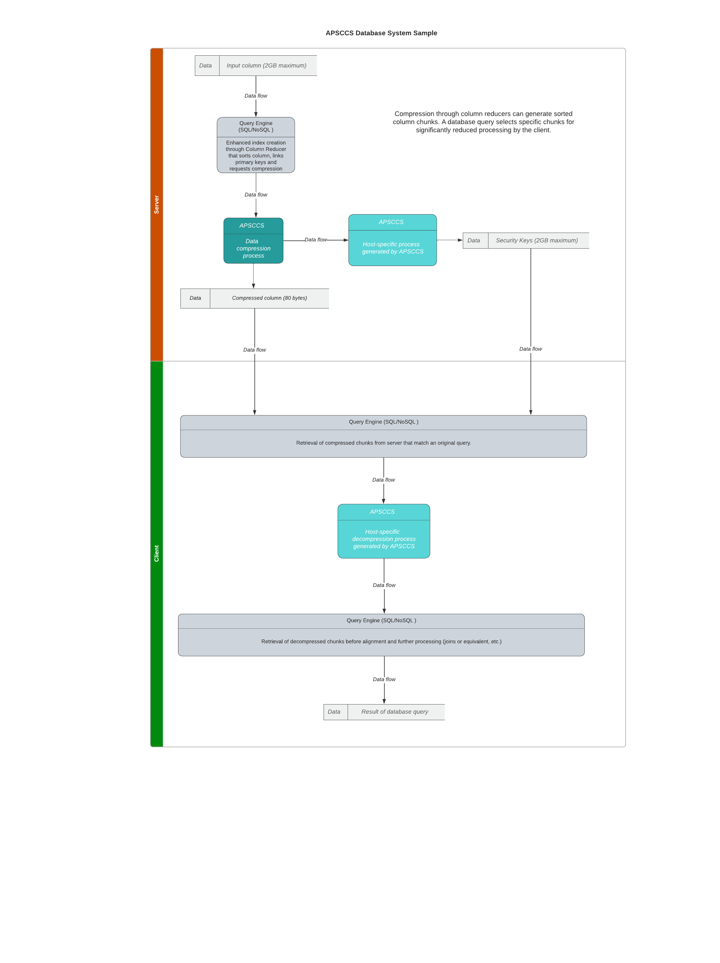
The APSCCS interface is a vital component that can be integrated with any implementation of software technology. Any application or system regardless of scale will benefit from chunk compression that offers complete data protection. Here are some major scenarios where APSCCS can provide significant enhancements. There are certainly more scenarios possible for integration with APSCCS. A site that explains several use cases can be found here.

Copyright © 2025 AOA Incorporated; All Rights Reserved; customersupport@aoacorp.com